亚洲制造业保持稳定的扩展,全球制造购买经理

日期:2025-10-07 09:38 浏览:

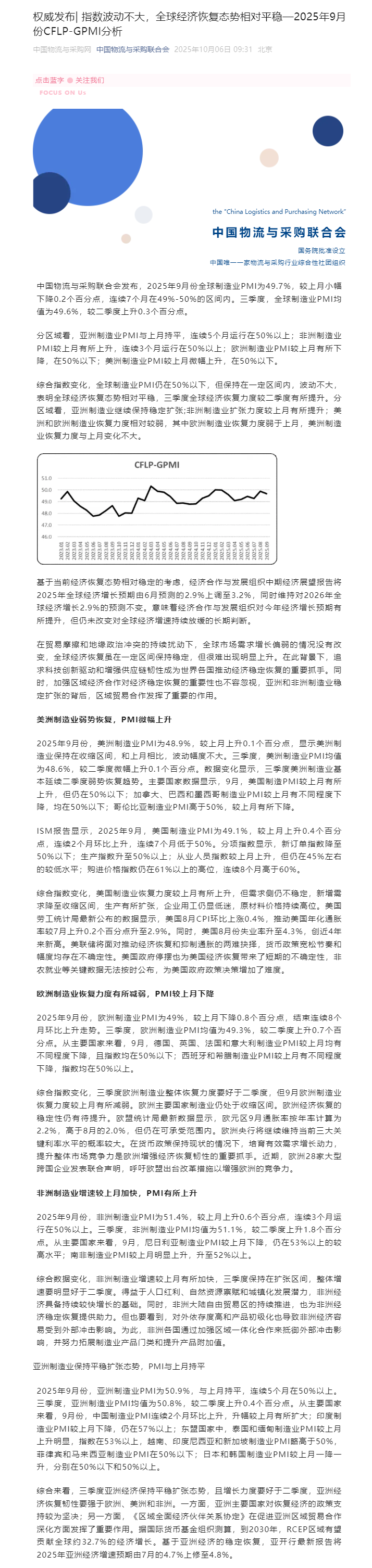
中国经济网络保留的所有权利 中国经济网络新媒体矩阵 在线音频 - 视觉节目许可证(0107190)(北京ICP040090) CCTV新闻:中国物流和采购联合会宣布了9月(10月6日)的全球制造采购经理指数。 2025年9月,PMI的全球制造业为49.7%,比上个月的0.2%略有下降,连续七个月内的范围为49%-50%。在第三季度,PMI的平均全球制造业为49.6%,比第二季度高达0.3%。到该地区,亚洲制造业PMI上个月是相同的,连续五个月运行超过50%;自上个月以来,非洲制造业PMI已经上升,并且连续三个月的运行率超过50%。自上个月以来,欧洲欧洲制造业PMI已下降,低于50%;自上个月以来,美国制造业PMI略有升高,低于50%。根据综合指数的变化,PMI的全球制造业仍然低于50%,但它仍然在一定范围内,并且有一些变化,这表明全球经济复苏相对稳定,并且与第二季度相比,第三季度经济经济的全球复苏增加了。通过该地区,亚洲制造业将继续保持稳定的扩张。与上个月相比,非洲制造业的扩大增加了;美国和欧洲的制造业的恢复相对脆弱,其中欧洲制造业的回收率比上个月弱,并且自上个月以来,美国制造业的恢复就发生了变化。根据当前的经济复苏趋势,对经济和发展经济和发展的中期经济观点将2025年对经济增长的全球预测从6月的2.9%提高到3.2%,同时维持2.9%的全球Econo预测麦克风在2026年不断变化的经济增长。这意味着,今年的经济合作与发展发展组织的经济增长组织有所增加,但并没有改变继续减慢全球经济增长的长期判断。在贸易摩擦和地缘政治冲突的持续破坏下,市场中全球需求的脆弱增长没有改变。尽管全球经济复苏仍然坚定不移,但很难看到IA的大幅增长。在这种背景下,追求驱动和增强供应链的技术变革已成为全球促进稳定经济复苏的重要工具。同时,不容忽视加强经济合作与稳定的经济复苏的重要性。在亚洲和非洲的制造业稳定扩张的背后,该地区的贸易合作起着重要作用。(收费编辑:MA Changyan)

0
首页
电话
短信
联系